View Issue Details
| ID | Project | Category | View Status | Date Submitted | Last Update |
|---|---|---|---|---|---|
| 0003412 | CaseTalk Modeler | Transformation (GLR) | public | 2022-04-05 15:37 | 2022-04-05 15:42 |
| Reporter | Marco Wobben | Assigned To | Marco Wobben | ||
| Priority | normal | Severity | minor | Reproducibility | have not tried |
| Status | resolved | Resolution | fixed | ||
| Target Version | 12.4.0 | Fixed in Version | 12.4.0 | ||
| Summary | 0003412: Keep rolefix of grouped role | ||||
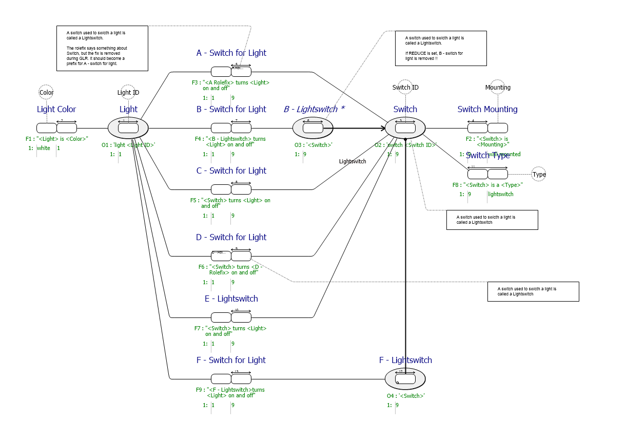
| Description | Rolefixes for a role which gets grouped are getting lost. It should be treated as a role path as if it was a grouped nominalization. Rolefixes should precede the original otft name. | ||||
| Tags | No tags attached. | ||||
| CaseTalk Edition | unknown | ||||
| Date Modified | Username | Field | Change |
|---|---|---|---|
| 2022-04-05 15:37 | Marco Wobben | New Issue | |
| 2022-04-05 15:37 | Marco Wobben | Status | new => assigned |
| 2022-04-05 15:37 | Marco Wobben | Assigned To | => Marco Wobben |
| 2022-04-05 15:42 | Marco Wobben | Note Added: 0004476 | |
| 2022-04-05 15:42 | Marco Wobben | File Added: Untitled 45.png | |
| 2022-04-05 15:42 | Marco Wobben | Note Added: 0004477 | |
| 2022-04-05 15:42 | Marco Wobben | File Added: Untitled 46.png | |
| 2022-04-05 15:42 | Marco Wobben | Status | assigned => resolved |
| 2022-04-05 15:42 | Marco Wobben | Resolution | open => fixed |
| 2022-04-05 15:42 | Marco Wobben | Fixed in Version | => 12.4.0 |